Products

PowerMill

Autodesk Fusion with PowerMILL is advanced CAM software for high-speed and multi-axis CNC machining. It delivers precise toolpaths, superior surface finish, and reduced machining time. With intelligent automation, simulation, and collision avoidance, it ensures efficient and safe production. Ideal for mold, die, and aerospace manufacturing, it integrates seamlessly with Autodesk tools.

  • Enables faster, high-quality machining

  • Reduces programming time and errors

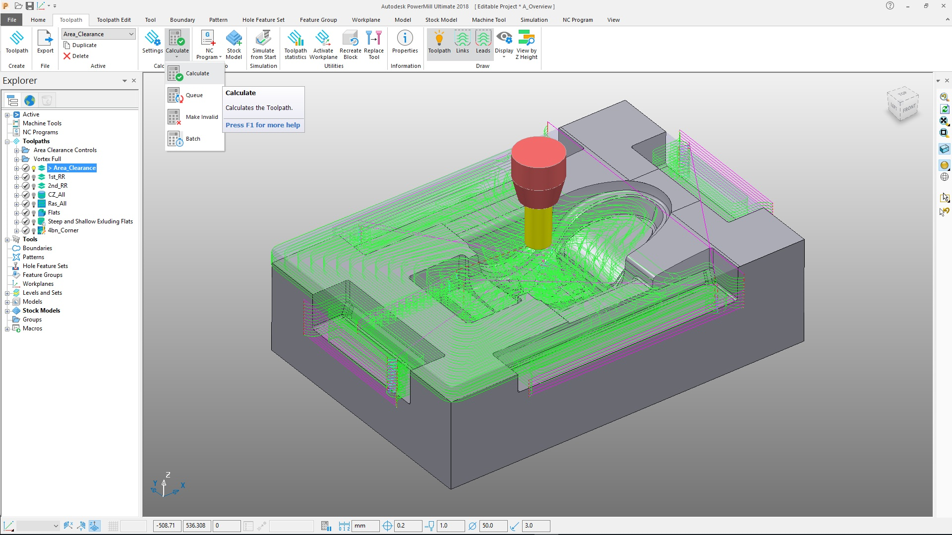
PowerShape

Autodesk Fusion with PowerSHAPE combines solid, surface, and mesh modeling for designing complex molds and tooling. It repairs imported CAD data, manages scan files, and prepares geometry for manufacturing. With hybrid modeling and automation, it enhances mold accuracy and shortens design cycles. Integration with PowerMILL ensures smooth design-to-production workflows.

  • Simplifies complex tool and mold design

  • Improves geometry preparation and productivity

PowerInspect

Autodesk Fusion with PowerInspect delivers powerful 3D inspection and quality control for CNC machines, CMMs, and portable devices. It measures complex surfaces, provides real-time feedback, and ensures tight tolerances. Integration with PowerMILL and PowerSHAPE supports in-process verification for manufacturing accuracy.

  • Enhances quality assurance and compliance

  • Reduces scrap and rework costs

Autodesk Fusion

Autodesk Fusion unites CAD, CAM, and CAE in one cloud-based platform. It streamlines design-to-manufacture workflows with modeling, simulation, and generative design tools. Teams can collaborate in real time, accelerating product development and reducing costs. Perfect for innovators, startups, and educators.

  • Enables seamless collaboration and innovation

  • Connects design, simulation, and manufacturing

  • AI Powered CAM Automation

AutoCAD

AutoCAD is the global standard for 2D and 3D design and drafting. It offers precision drawing tools, parametric constraints, and extensive customization options. Specialized toolsets for mechanical, electrical, and architectural design increase efficiency and consistency.

  • Enhances drawing accuracy and productivity

  • Ensures compatibility and trusted performance

CIMCO

CIMCO provides robust CNC communication, editing, and data management solutions. Its Edit and DNC-MAX tools ensure reliable file transfers, code optimization, and production monitoring. Scalable architecture supports high-volume manufacturing with efficiency and traceability.

  • Streamlines CNC data flow and control

  • Improves shop-floor productivity and uptime

Inventor

Autodesk Inventor delivers professional 3D mechanical design, simulation, and automation tools. It supports parametric, freeform, and direct modeling, enabling engineers to create and validate complex products efficiently. Integration with AutoCAD and Fusion 360 enhances collaboration.

  • Automates repetitive design tasks

  • Accelerates product development and innovation

FeatureCAM

Autodesk Fusion with FeatureCAM automates CNC programming by recognizing part features and generating optimized toolpaths. It supports milling, turning, and multi-axis operations with built-in simulation and collision detection. Integration with Autodesk tools ensures seamless workflow and consistent results.

  • Reduces programming time and setup effort

  • Improves machining accuracy and efficiency

Whether you want to upgrade your design tools, outsource manufacturing projects or train your team, CADM Technologies is your reliable partner for innovation and growth.

Office and Machine Shop Hyderabad Address

Plot No.50, Ground Floor Sy No.376/A, Rajeevgandhi Nagar, Prashanti Nagar, Kukatpally, Hyderabad, Telangana 500072

Bangalore Address

No.65/3, 1st Main, 4th Cross, Magadi Main Road Sajjepalya, S G Kavalu, Bengaluru, Bengaluru Urban, Karnataka, 560091

Phone

 +91-9676811212

Email

cadmtechnologies@gmail.com

Follow Us

Disclaimer: All trademarks, product names, and logos belong to their respective owners.

Copyright © 2026 CADM Technologies